Practice Listening Business English Exercises for A1 – Procedures
5 exercices
Pratiquez l'anglais des affaires A1 (Débutant) avec « Practice Listening Business English Exercises for A1 – Procedures ». 5 exercices de communication professionnelle avec feedback instantané. Gratuit, sans inscription.
1. Exercise 1
- A. Listen and complete the conversation about issuing a purchase order with the correct words.
- A: So, to (1) ) a purchase order, you have to go into the payment system. First, you have to open the system.
- B: OK.
- A: Then you (2) ) the supplier’s details: name, address, etc. on the system.
- B: Do I have to do that every time?
- A: No, you don’t. You can choose it from a list here. When you have the supplier’s details, you enter the price here and the delivery date here. You can find the information on the contract.
- B: And do I (3) ) the supplier that the purchase order’s ready?
- A: No, you don’t have to do that. The system notifies the supplier automatically by email.
- B: OK, that’s clear. What’s next?
- A: The supplier delivers the items and (4) ) payment.
- B: So they have to tell us to pay them. Right?
- A: Yes, they (5) ) an invoice with the purchase order number on it. We can’t pay invoices without a purchase order number. You have to check the invoice against the purchase order. If it’s correct, you can (6) ) management approval. The manager (7) ) the payment. And when they approve it, you can make the payment. but that’s later. Do you want to try to create a purchase order?
- B: Yes, please.
B. Listen to the meeting between the Sales Manager and the Warehouse Manager at Office2UDirect. Choose the correct option.
1 Office2UDirect are only receiving complaints / receiving positive and negative comments at the moment.
2 The sales department always / never check the inventory system when they receive an order.
3 The warehouse team can / can’t always find the items they need for the orders.
4 The problems are usually with big / small orders.
5 The sales team don’t check with the warehouse / client the number of items on the order.
6 The inventory system is efficient / unreliable because it only updates once a week.
2. Exercise 2
- A. Listen to Laure talking about starting a new job. Tick (✓) the things she mentions.
- ◻ accept job offer
- ◻ attend induction meetings
- ◻ discuss tasks
- ◻ do health and safety training
- ◻ do job-specific training
- ◻ get a medical certificate
- ◻ give references
- ◻ meet colleagues
- ◻ provide bank details
- ◻ send copies of qualifications and diplomas
- ◻ sign a contract
- ◻ tour the offices
- ◻ set up an email address
- B. Listen again. Put the things she mentions in the correct order.
- C. What did Laure find a problem?
3. Exercise 3
- A. Complete the workflow with the stages a-e. Then listen and check.
- a)Deliver the item to the client
- b)Enter the order into the system
- c)Receive an order from the client
- d)Request the product from the supplier
- e)Ship the order from the warehouse

B. Listen to a conversation about the workflow in Exercise A. Tick (✓) the problem(s) they talk about.
C. Listen again. Are the sentences true (T) or false (F)?
1 There were more orders this month than last month.
2 The process was longer because the products were not in the warehouse.
3 Customers often get the wrong information about delivery times.
4 Product delivery is always three to five days after the company receives an order.
5 The team agree to change the workflow.
4. Exercise 4
- A. Write sentences for making and responding to suggestions using the prompts.
- 1)OK / not totally convinced / .
- 2)interesting/ tell more / .
- 3)why don’t / ask HR to find someone / ?
- 4)that / good idea / .
- 5)why not / ask finance for more money / ?
- 6)not sure / that / .
- 7)think / should hire / a new person / .
- B. Complete the conversation with the phrases from Exercise A. Then listen and check.
- A: So the team has too much work. We need to help them. How can we improve the situation?
- B: I think (1) ) .
- A: That‘s interesting. Tell (2) ) .
- B: We can get a new person to help with the work. Why (3) )?
- A: I‘m (4) )We don‘t have the money.
- B: Why (5) )?
- A: OK, (6) ) .
- B: I can arrange a meeting with them to talk about it.
- A: That (7) ) .
5. Test
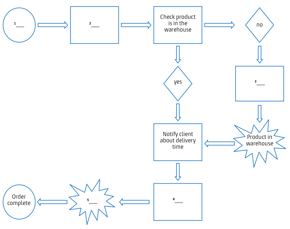
- A. Listen and complete the workflow with a short phrase.
- B. Listen again and choose the correct word.
- 0)The website has / doesn’t have an automatic order system.
- 1)The company has a small / large warehouse.
- 2)They can / can’t phone the customer about delays.
- 3)The system is very good / bad
- 4)They can always deliver in a month / week
- 5)Customers have / don’t have 40 days to pay.
| (0) Receive the order. | ||
| ↓ | ||
| (1) on the system. | ||
| ↓ | ||
| (2) is on the inventory system. | ||
| ↙ | ↘ | |
| If it’s in stock, (3) to the warehouse. | ← | If it’s (4), email or phone the customer with the delivery date. |
| ↘ | ||
| (5) and send the order to the customer. |
Comment Pratiquer
- 1Lisez chaque question attentivement
- 2Écrivez votre réponse ou sélectionnez l'option correcte
- 3Cliquez sur 'Afficher la Réponse' pour vérifier votre travail
- 4Examinez les erreurs et essayez des exercices similaires
- 5Passez à l'exercice suivant lorsque vous êtes prêt
Exercices Connexes
Apprenez avec des leçons
Construisez vos bases avec des leçons audio et vidéo